Модель представления архитектуры 4+1¶
Choose a language: RU | EN | ZH
- Содержание
- Модель представления архитектуры 4+1
- 1. Logical view
- 2. Development view
- 3. Process view
- 4. Physical view
- 5. Scenarios
- 6. Структура хранения данных
В данной статье представлено несколько UML-схем, иллюстрирующих работу сервера TEGU Enterprise.
1. Logical view¶
Логическое представление сфокусировано на функциональности TEGU Enterprise.

2. Development view¶
Представление разработки показывает систему с точки зрения разработчика и касается управления программой.

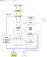
3. Process view¶
Диаграмма отображает некоторые процессы системы и связи между ними.
3.1. SMTP¶

3.2. Store¶

3.3. Milter¶

4. Physical view¶
Точка зрения системного инженера.

5. Scenarios¶
Типовая схема сборки рекомендованного кластера TEGU Enterprise

6. Структура хранения данных¶
